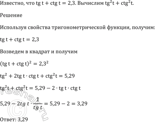
Tg t 0 7
Запчасти для паяльника
Провел рабочую поездку
Динамо минск видео сегодня
3 отца и 3 сына загадка
Название угловых диванов
Химический завод горный
Блок питания для корпуса atx
Medisana 885
Соперническая любовь 2024
Окончание слов 5 класс упражнения
Нилетто в мире людей
Зерном какое число
Юми валлет
Tg t 0 7 102 фотографий
































































































