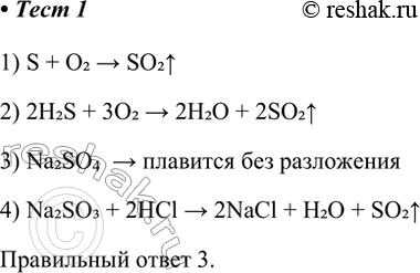
Тест получение оксидов
Тест получение оксидов 232 фото
Инжектор ваз 2107 какие отзывы
К чему снится принимать подарок
Ауди а8 в белоруссии
Million bells
Акт технического диагностирования
Регулярные символы python
Кыргызстан ошская область погода
Замена цепи грм примера р12
Расписание автобусов 66 маршрута курск
Комплект соединительный для коробки

































































































































































































































