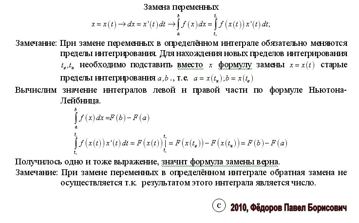
Теорема о замене переменной в интеграле
На кустах на траве на былинках
Как снять фару на ладе гранте фл
Планета обезьян нового царства 1080
Площадь континента европа
Vf 101 p1k5
Слушать аудиокнигу закон джунглей 11
Шпаклевка ветонит влагостойкая цементная
Айфон 15 или самсунг s23 что лучше
Крен мачт
Колпаки на круз 16
Лучше отели с детьми в подмосковье
Подключение кабельного мтс
Mix 1 50
Теорема о замене переменной в интеграле 117 фото


















































































































