TTGO T-Display
"Робот и Я"Отладочная плата TTGO T-Display на базе 32-разрядного микроконтроллера Espressif ESP-32 с поддержкой Wi-Fi и Bluetooth. Плата имеет двухконтактный разъём PLS 1,25 мм для питания от LiPo аккумуляторов с напряжением 4.2 В. Встроенная система управления питанием позволяет заряжать аккумулятор от штатного USB Type-C разъёма. На плате размещено 2 программируемых пользовательских кнопки,

Размеры платы позволяют делать на ней небольшие носимые проекты, например часы, а экран 1.14" с разрешением 135х240 - отображать необходимую тексторую информацию
Библиотека с примерами лежит на GitHub
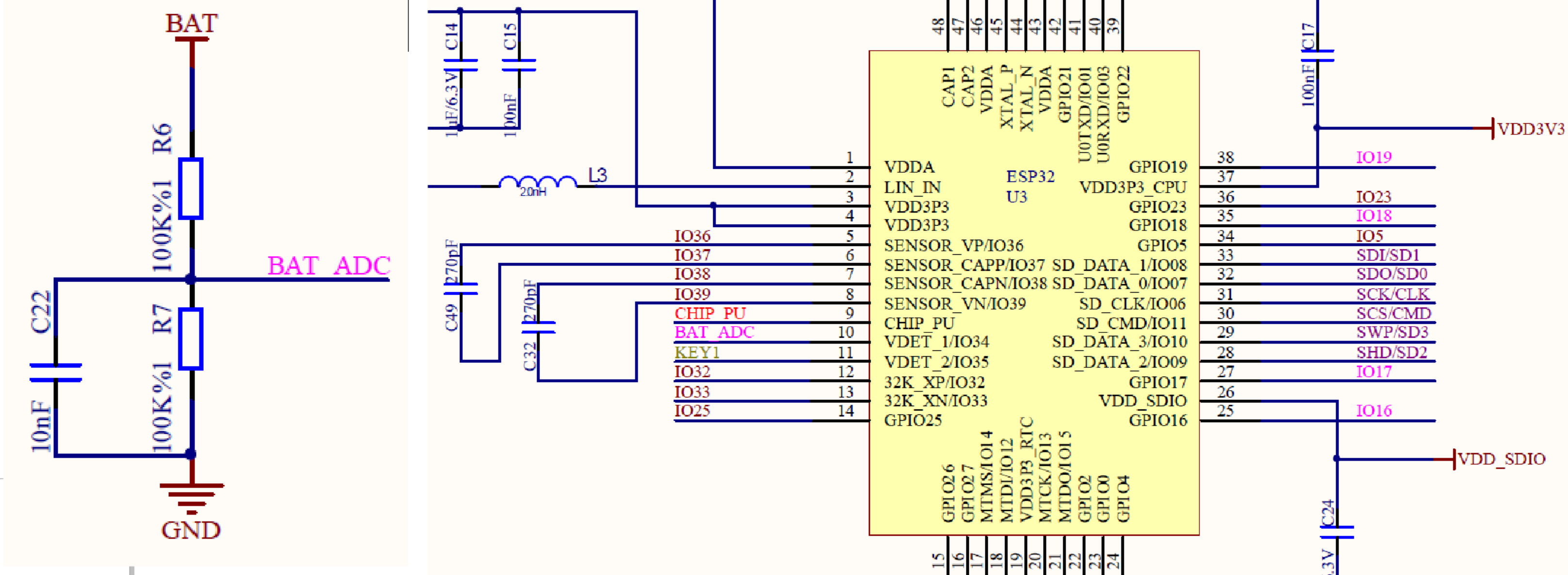
Распиновка
Ряд пинов ESP32 задействованы для работы с размещенной перифферией на отладочной плате



Программирование
Программировать можно как обычную плату ESP32

Аппаратные прерывания можно конфигурировать на следующих пинах:
- GPIO2
- GPIO12
- GPIO13
- GPIO15
- GPIO17
- GPIO21
- GPIO25
- GPIO26
- GPIO27
- GPIO32
- GPIO33
Такое количество прерываний обеспечивает возможность работы с большим количеством датчиков в крайне сложных проектах, таких как обработка 5-ти энкодеров.
Появляется возможность обрабатывать большое количество событий, не перегружая процессор постоянным их опросом
Несколько примеров
Полезные ссылки
https://www.programmersought.com/article/99888166998/
В начало