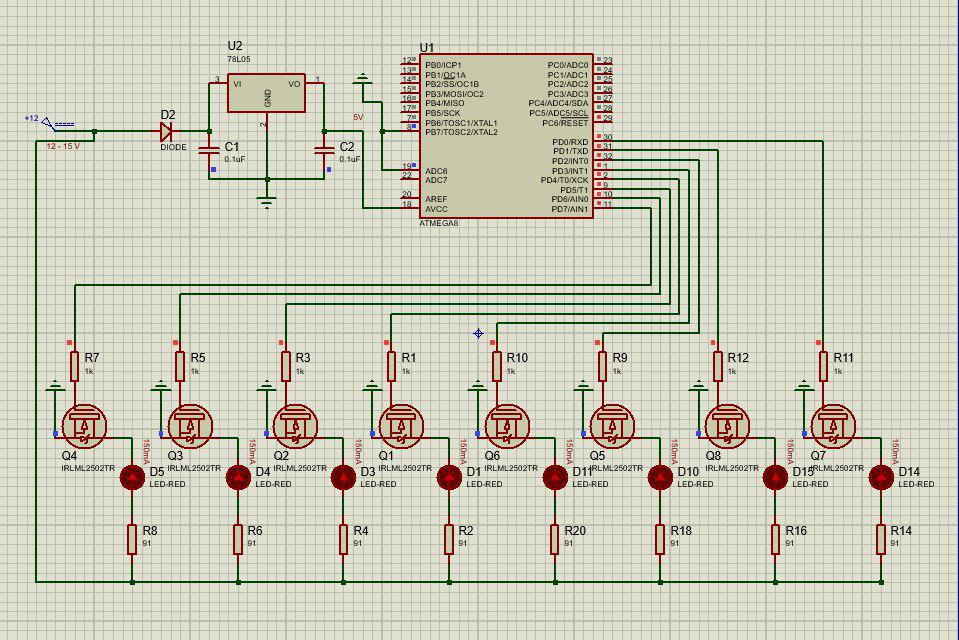
Светодиод микроконтроллер
Цифрой 4 на карте отмечена рязань
Птица острова маврикий
Автобус рассудово белоусово
Посетил пвр
Мой склад тсд
Женщины полные кавалеры
Велесов шлак 4 слушать аудиокнигу
Восстание гвардейского полка
Аренда студии девяткино
Цоколь солярис 2016
Слушать псалмы все подряд на русском
Заскрипеть зубами от досады
Как рассчитать двутавр
Светодиод микроконтроллер 111 фото












































































































