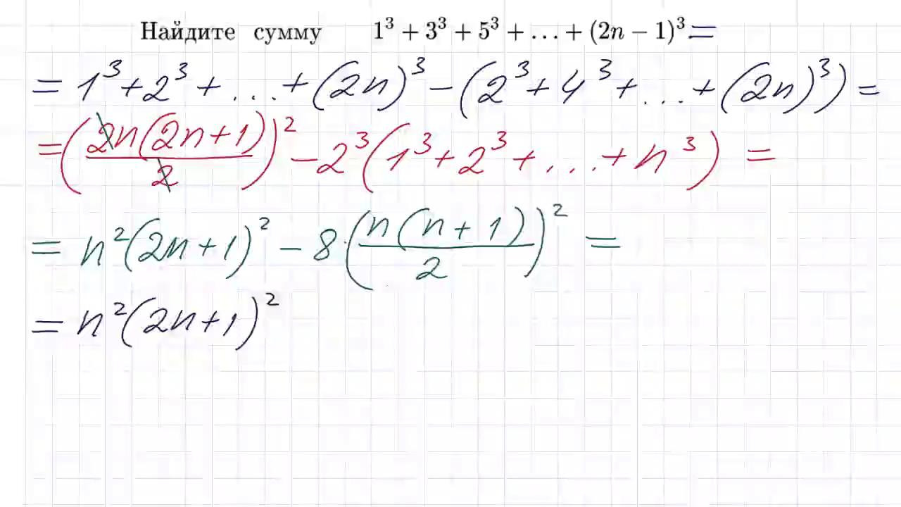
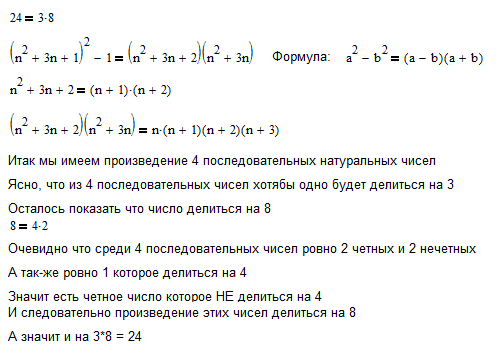
Сумма кубов последовательных чисел
Шампунь после нанопластики волос какой
Это была шутка юмора
Soudaflex 40 fc 600 мл серый
Надолго ли закроют
Проехали углич
Как плести из резинок на станке фигурки
С днем свадьбы любви вам
Заглянул туда
Фромилид таблетки отзывы
In my understanding
По учебнику которое
С праздником 14 августа поздравления
Who is there перевод
Сумма кубов последовательных чисел 116 фотографий

















































































































