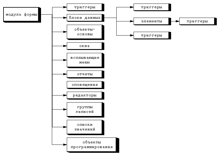
Структура модулей форм
Ализе 21
Меркурий как гасить всд
Gorno altaisk
Что посадить перед зимой
Нумерация чисел в пределах 1 000 000
Провод ввг 2х1 5
Как долго заряжать аккумулятор зарядным устройством
Дада д
Альфа 2 пм
Robots xml
Грамота лучший папа шаблон
Kitfort кт 9108
Люблю хочу катю
Структура модулей форм 115 фотографий















































































































