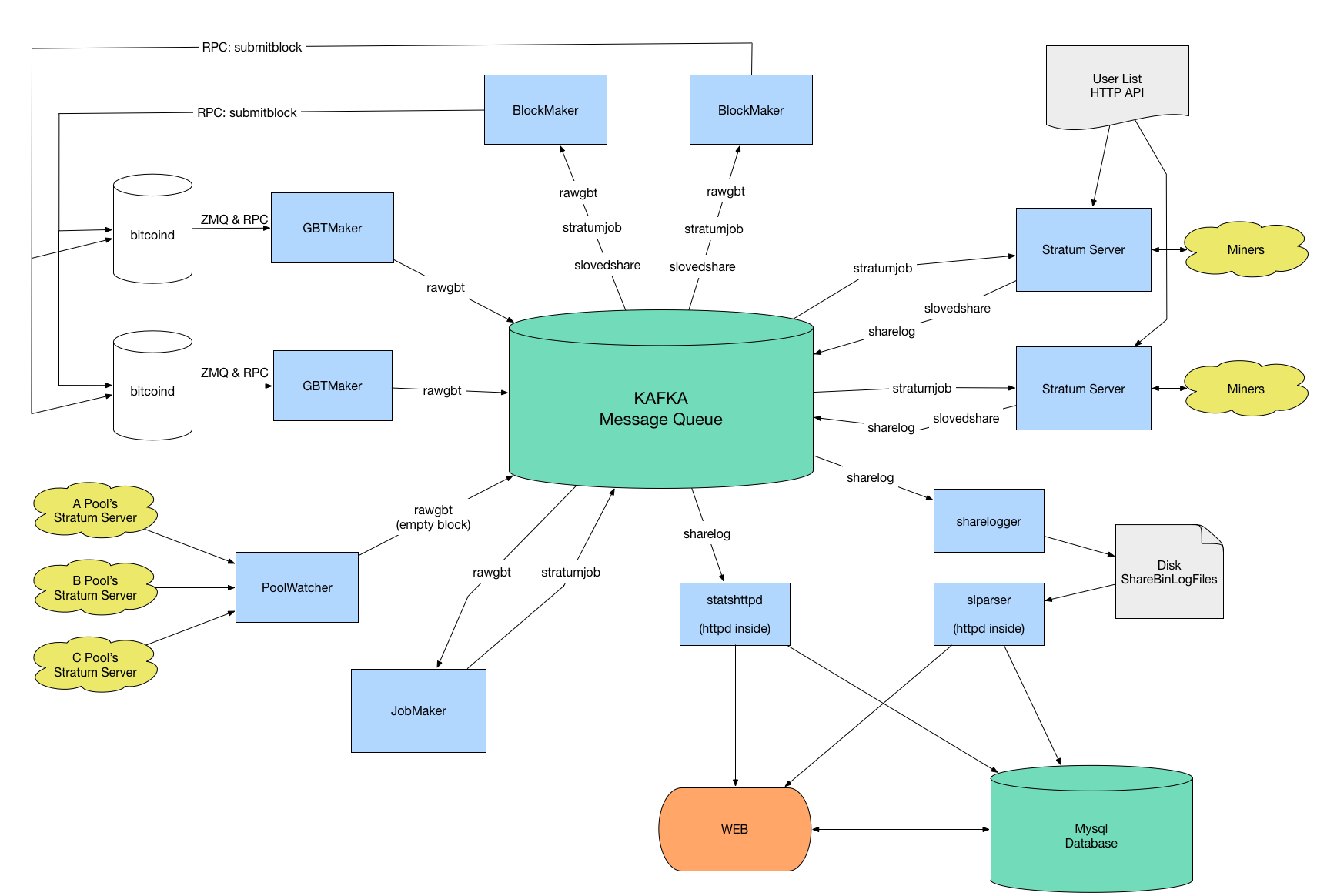
Stratum pool
Устойчивее морфологический разбор
Чей номер 929 какой регион город оператор
Как связать красивый реглан спицами
Как пользоваться хлоргексидином для полости рта
Сколько км от анталии до стамбула
День музыки мемы
Аника далински сколько лет
Во что ты гуляешь
Сдвиг значения слова
Победа за сколько надо быть в аэропорту
Окхард виски
Ленинградская область какое море
Сильно дергается рука
Stratum pool 107 фотографий






































































































