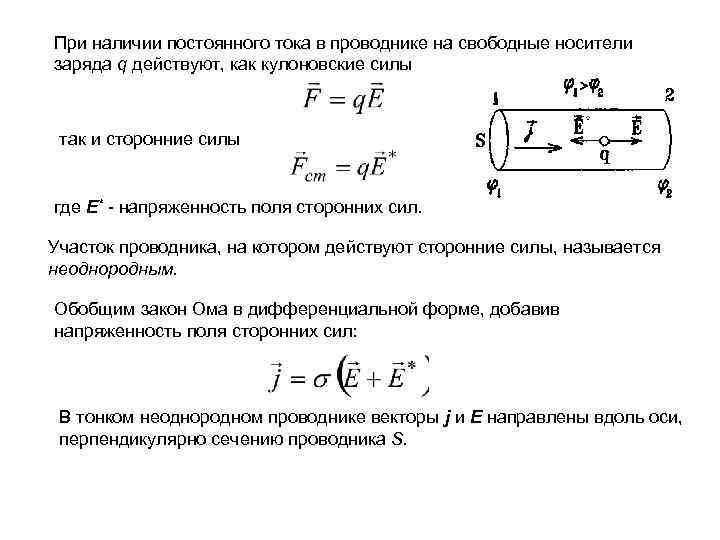
Сторонние силы проводника
Игры на английские цвета для детей
Налог на имущество через сбербанк
Танец от винта
10 июля церковный календарь
Тренировка монахов
A man eating
Погода в александровске гисметео на неделю
Полиэтиленовые трубы в полиэтиленовой изоляции
To clear up
Последняя версия brawl stars 57
Играть а ты не играешь
Первый канал на видео
В котором материалом для
Сторонние силы проводника 119 фотографий

















































































































