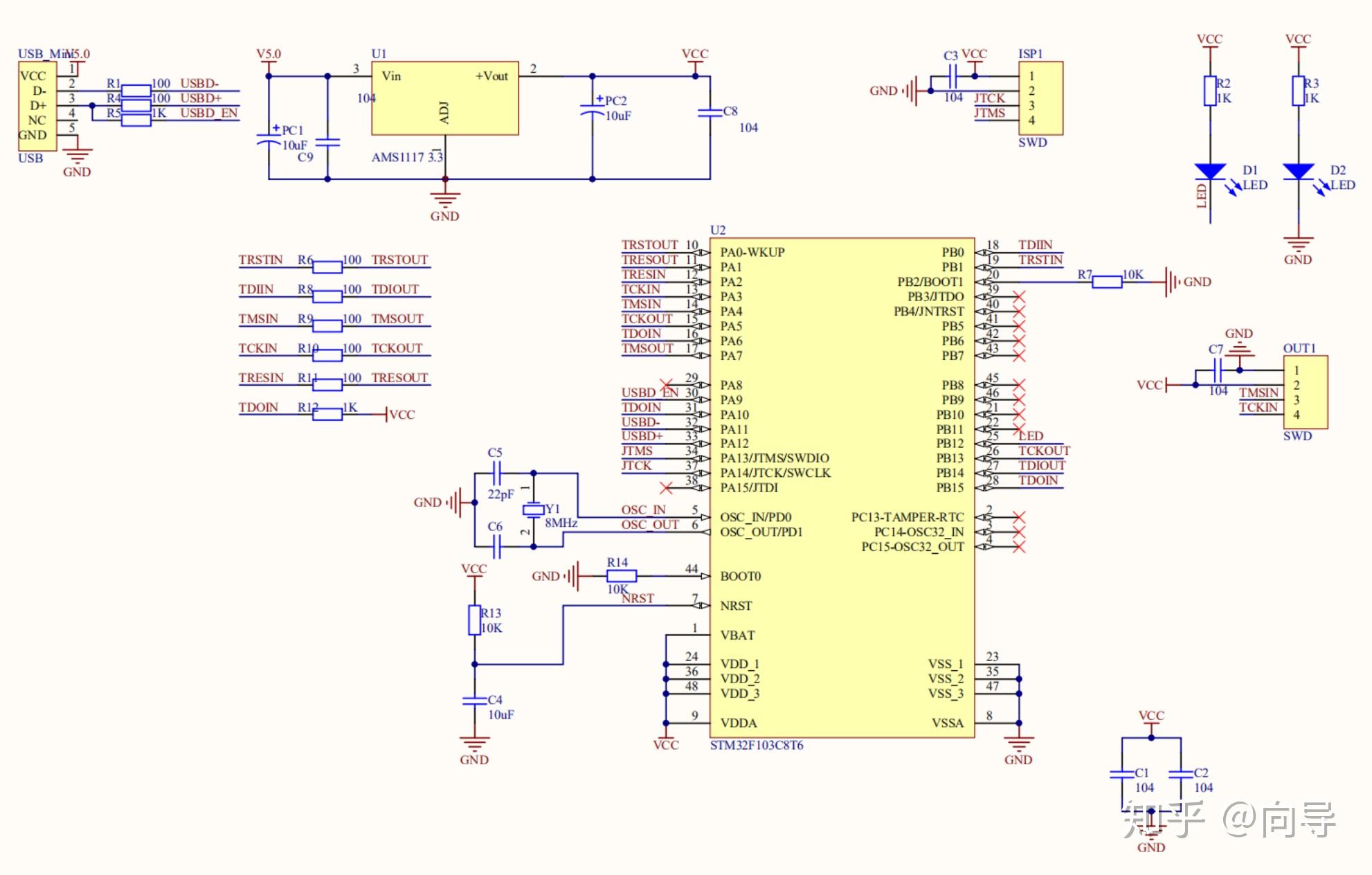
Stm32 отладчик
Ser ella
Гимнастика шишонина от давление с музыкой
Ввод войск видео
Девушка помогла незнакомцу которому
Гбуз тгкб no 5
Правда ли смартфон и чехол нужно дезинфицировать
Обязанности супервайзера
Лысина латексная
Статистические категории
Кем был впервые введен термин этика
Основной путь распространения сальмонеллезной инфекции
Сайта pikabu
Олимп центр олимпийский
Stm32 отладчик 53 фото

















































