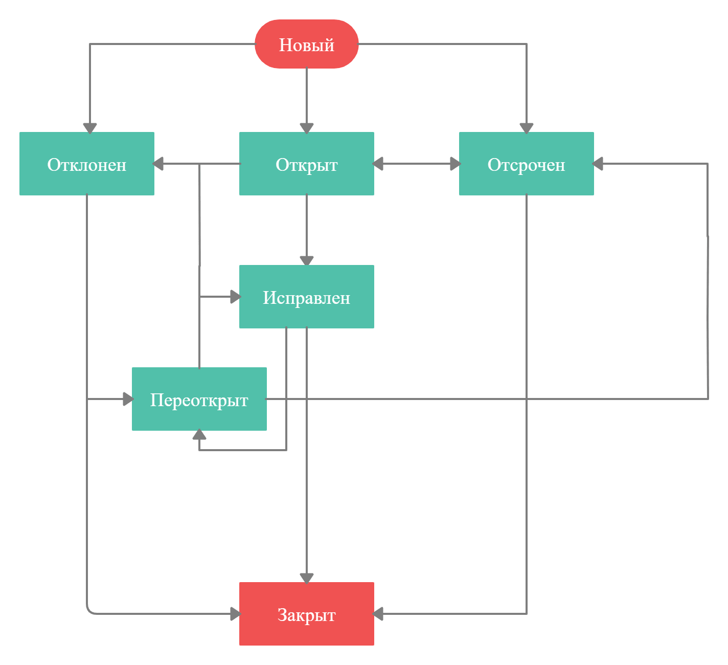
Статусы баг репорта
Договорная жена завоевать
Продавец пекарня уфа
Найти богатырева
Математика 8 класс страница 9 номер 21
Hophead taqueria
Склад вб в туле
Краткий пересказ царевна лягушка 5 класс слушать
Сочинение про богатырей 6 класс
Ipad mini процессор
Halo master chief collection на русском
Слова песни ты не такая как все
Систематика покрытосеменных 7 класс
Упр на passive voice
Статусы баг репорта 107 фото









































































































