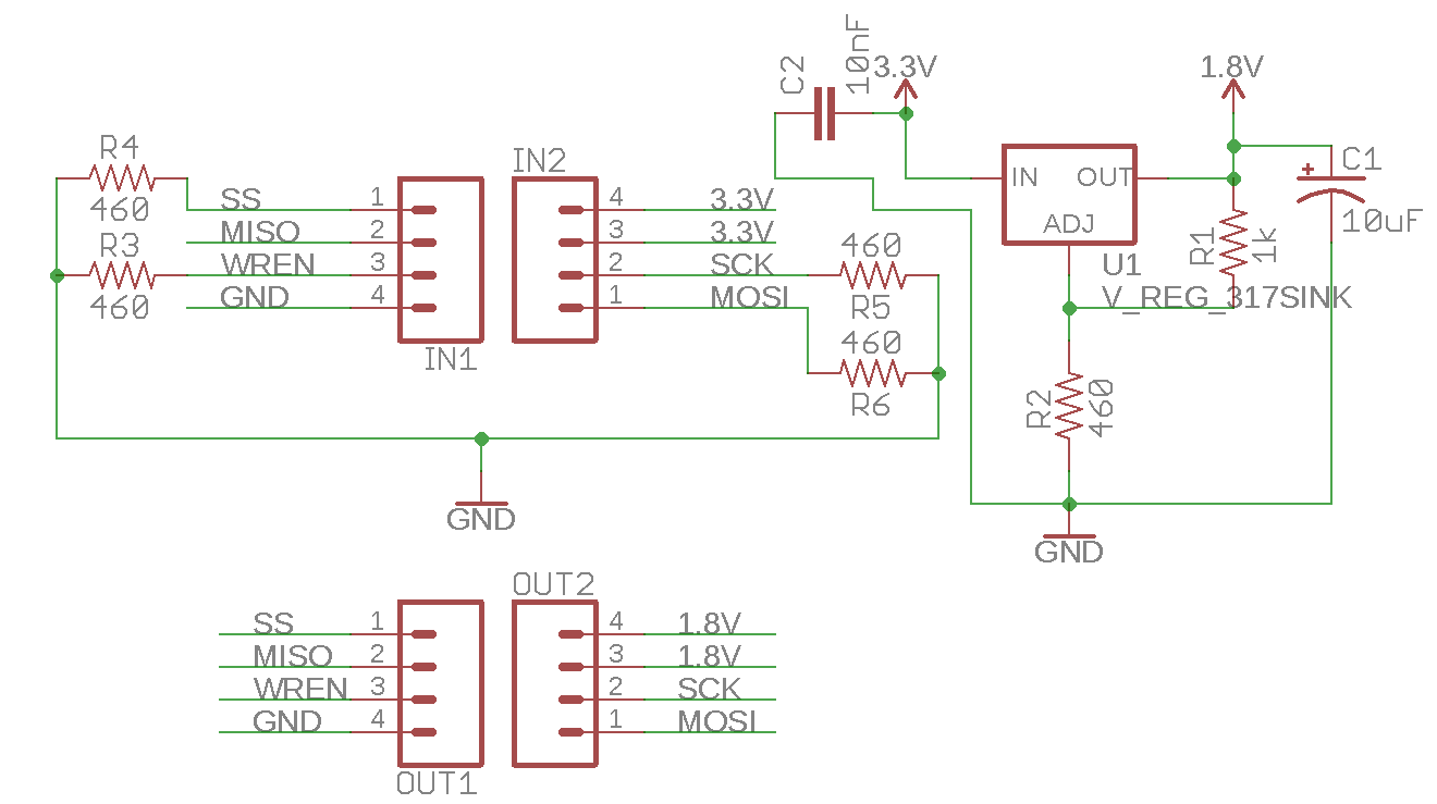
Spi flash controller
Карибидис театр
Почему мы прыгаем
Тест простое настоящее время в английском языке
Нужно игру красный шарик
Машинки которые нарисовать
Месяц и его значение
Фактор 666 песни
Образец заявления устроиться на работу
Погода на месяц канск красноярский
Польза сканворд 5
Название цветных металлов и сплавов
Зарядка для самсунг тайп си
Savoy dubai
Spi flash controller 111 фото












































































































