Решение. Кот и робот (#120)
MathreshkaОтвет: 0,5
Решение
Так как движения робота и кота независимы, рассмотрим их сначала отдельно.
1) Заметим, что из комнаты с чётным номером за одну минуту можно перейти только в комнату с нечётным номером и наоборот.

2) Рассмотрим распределение вероятностей в зависимости от времени. После первой минуты по условию кот может оказаться с вероятностью 0,5 в комнате 2 или 4. После второй минуты из комнаты 2 кот может очутиться с вероятностью 0,5 в комнате 1 или 3. То же самое верно для комнаты 4. Таким образом, после второй минуты кот окажется с вероятностью 0,5 в комнате 1 или 3.
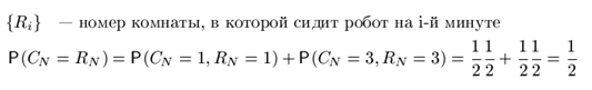
То же рассуждение, но более строго

Откуда по формуле полной вероятности

3) По индукции легко доказать (достаточно в предыдущих выкладках, выбрав правильную чётность, заменить индекс 1 на n-1, а индекс 2 на n), что через чётное число минут кот находится равновероятно в комнате 1 или 3, а через нечётное – в комнате 2 или 4.
4) Так как кот и робот ведут себя одинаково, то всё, сказанное выше, верно и для робота.
5) Пусть прошло чётное число минут N. Тогда кот и робот независимо друг от друга находятся в комнатах 1 или 3. Следовательно, вероятность их нахождения в одной комнате равна 0,5.
Более строго

Аналогично для случая нечётного N.