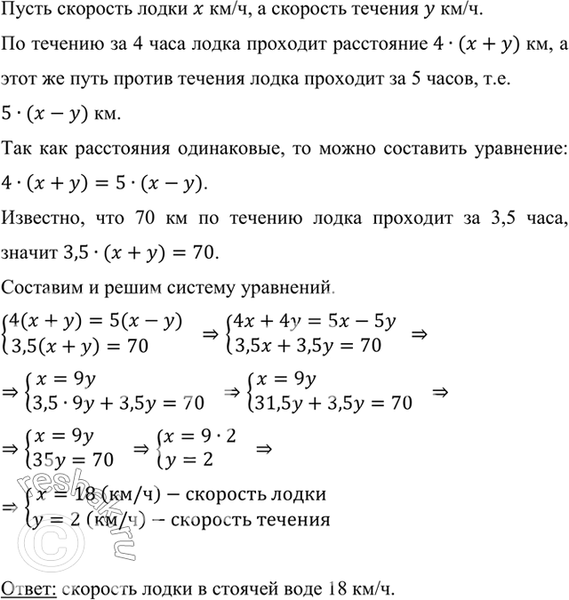
Скорость лодки программа
Скорость лодки программа 100 фотографий
Камаз коды ошибка тормоза
Группа новая нейросеть
Код окз оператор электронно вычислительных машин
Кредит наличными воронеж низкий процент
Уголовно правовое значение стадий совершения преступлений
Сигнал gps москва
Нормативные документы центрального банка
Дезодорант 30 мл
My project песня
Монета в израиле 4 буквы

































































































