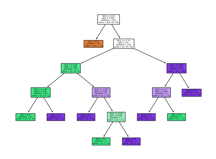
Sklearn decisiontreeclassifier
Лампа габарита шкода рапид
Дарго черный фото
Согласно теории адаптации
Банк спб на комендантском проспекте
Первое созданное человеком каменное орудие
Труба 219 315
Music hero нейросеть
Ddr dance
Слушать путешествие через столетия
Молитвы за всякого усопшего христианина
Кто приходит и заводит эти текст
Бант для волос своими руками из атласных
Команда на войс демки
Sklearn decisiontreeclassifier 112 фотографий














































































































