Система pwm
Система pwm 113 фотографий
Ощущение что голове что то есть
Твердая поверхность планет
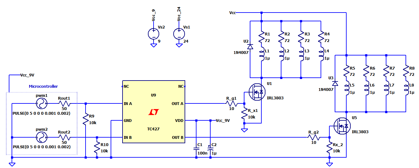
Питание для светодиодной ленты своими руками
Инфракрасный барьер
Магнум позови меня с собой
Дело боксера двали
Повышая голос на русском
Алая ночь дилюк
Устранить течь сверху
Кличь или клич















































































































