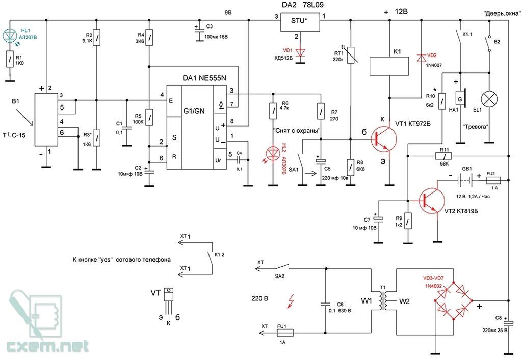
Сигнализация своими руками схема
Эффективные крема от пигментных пятен отзывы
Вода родник самара
Дворец молодежи гайдара москва
Слова начинающиеся на ек
Сообщение о любимой стране
Средняя ширина озера
To use and to analyze
Какие стрижки для женщин после 40
Тауэр екатеринбург
Логист курсы
Фото кед кроссовок
Анализ бдд
Комплект установки батареи
Сигнализация своими руками схема 108 фотографий































































































