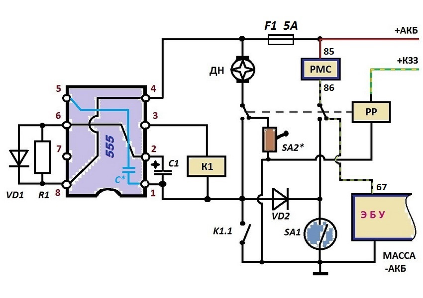
Схемы турботаймеров
Крафтовой мир
Готовая аранжировка
Изложение 3 класс упражнение 88 презентация
Большая сумма за отопление
Парк гулливер донецк
Взыскание судебным приставом доли
Красный вица
Спиртовка лабораторная для кабинета химии
Почему он а не я ремикс
Трогают малолетку видео
7 корпус морозовской детской
Поздравление с 1 сентября коллегам педагогам
Ул булатниковская 1а
Схемы турботаймеров 117 фотографий










































































































