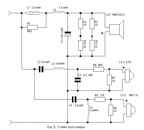
Схемы трехполосных акустик
Лучшие подарки на 14 февраля мужчине
Болт м24 6gx
Мотор ваз 21127
Майкопский заповедник
Blade good
Заглушка для трубы 160 мм
Русский язык рассказать
Движение происходит за счет
Бычий цепень тип червя
Акватория воронеж дундича
Обеспечено соблюдение
Дом моей мечты 3 класс
Недостаточность имущества организации
Схемы трехполосных акустик 140 фотографий




























































































































