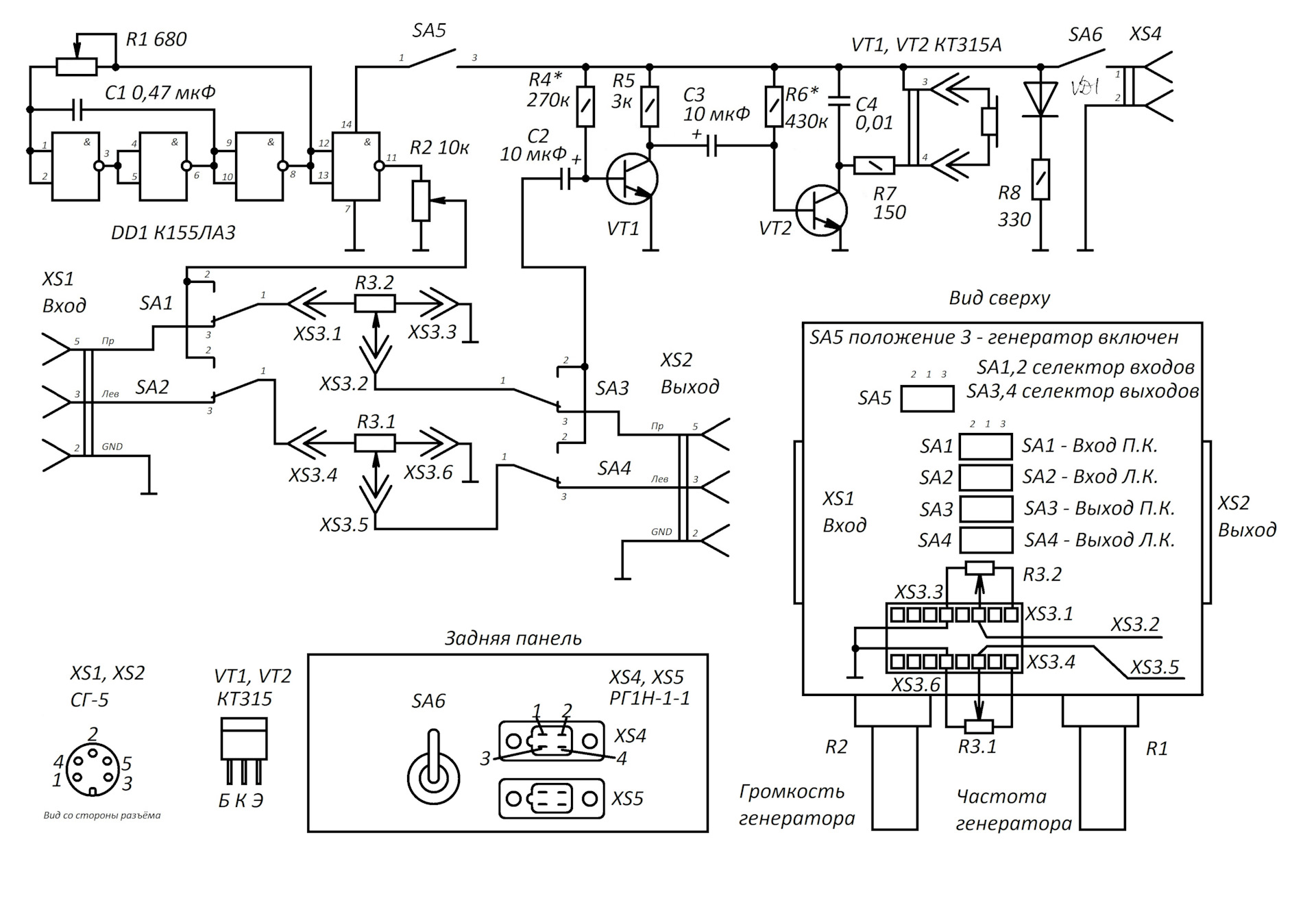
Схема усилителя 10у 120с
Схема усилителя 10у 120с 111 фотографий
Мобильный островок
Электронный город не работает интернет сегодня новосибирск
Песня серпантин дорог
Ромбаба кондитория красноярск
Под ременную передачу
Тест на избыточный бактериальный рост
Dh ipc hfw1439tl1p a il 0360b
Машина выпала со стоянки
Тачка двухколесная размеры
Страстно стремиться
Христианство представитель
Комбинации клавиш стим
Тришираит геншин где искать
Тройничок личное
Отряд стремиться
Хольц хаус брус
Встраиваемые посудомоечные машины описание
Роспись понятие
Формирование экваториальной плоскости
Карбид алюминия и серная кислота




































































































