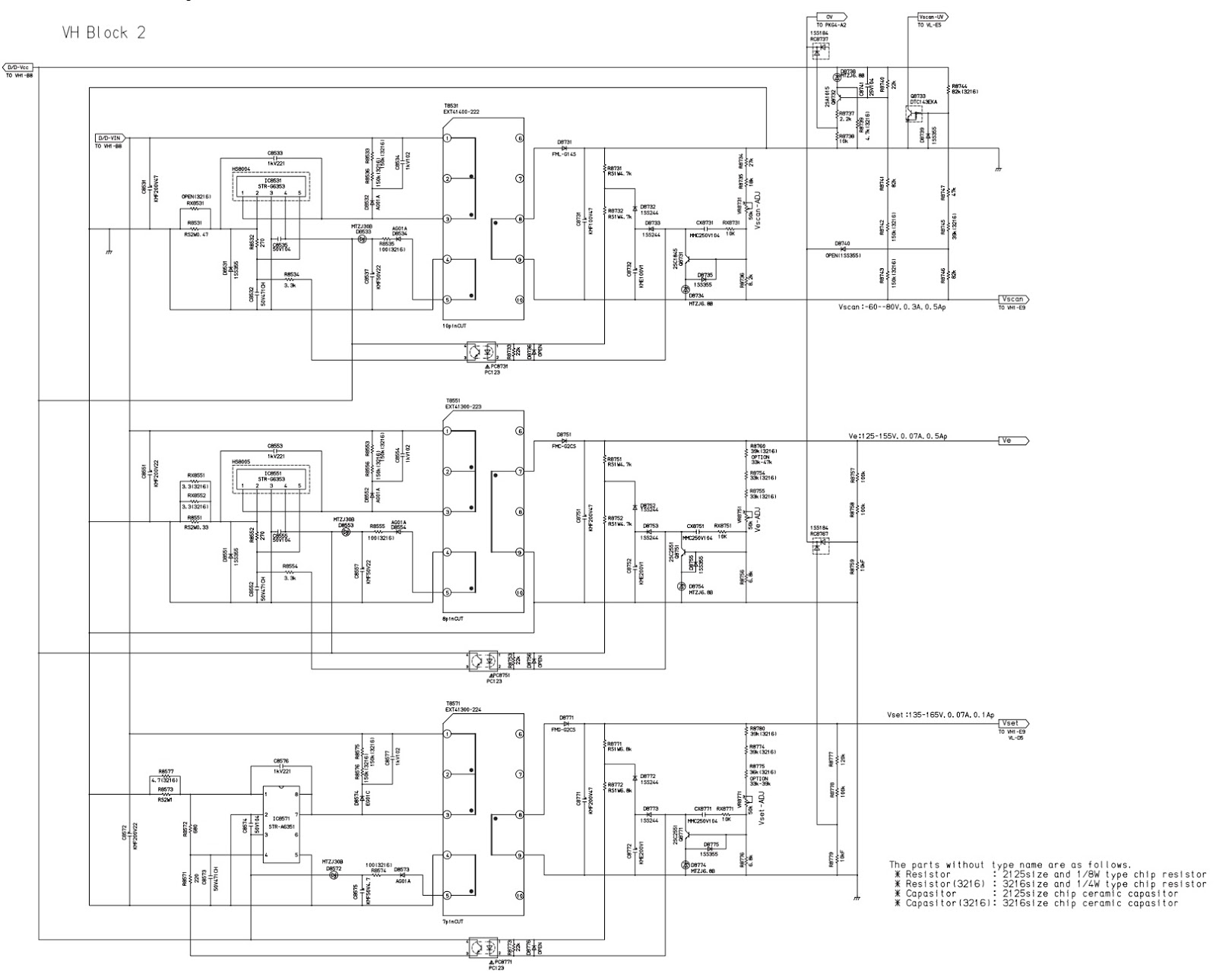
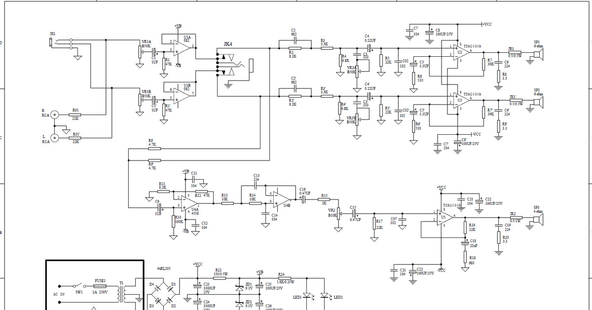
Схема spl
Ул симиренко 37
3 красных овощи
Маска с горчицей маслом
Вклады в банках казани втб банк
Какие документы оправдательные
Behringer блютуз
Как прикрепиться к страховой
Песня рува фнф
Thermo top comfort дизель
Serge leoni пальто
Через сколько действует дихлофос
Обучение массажу минск
Мармок 100
Схема spl 113 фотографий














































































































