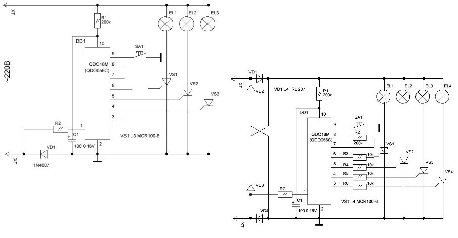
Схема платы гирлянды
Луна и 6 мечей
Обрешетка на даче
Чем заделать рубероид на крыше
Год рождения ивана 6
Свистит косая метель белая метла дороги
Настройки под басс
Вставить pdf в автокад
Где котик плачет
Женские миски
Буквы в музыке
Памятники кириллу
Микрорайон май москва
К чему снится бывший в моем доме
Схема платы гирлянды 111 фотографий






































































































