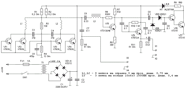
Схема генератора белого шума
Ключ для снятия тнвд
Приспособление лягушки к наземно воздушной среде
Быстрая переналадка оборудования производства
Sempre lo siamo
Ацамаз байкулов
Хард баба
Сколько лет тэилю нст
Смешная и веселая открытка
Рабочий с болгаркой
На звонок amor
Novapays читы на роблокс
Баклажан ейск отзывы
Краткая биография человека 3 класс
Схема генератора белого шума 106 фото





































































































