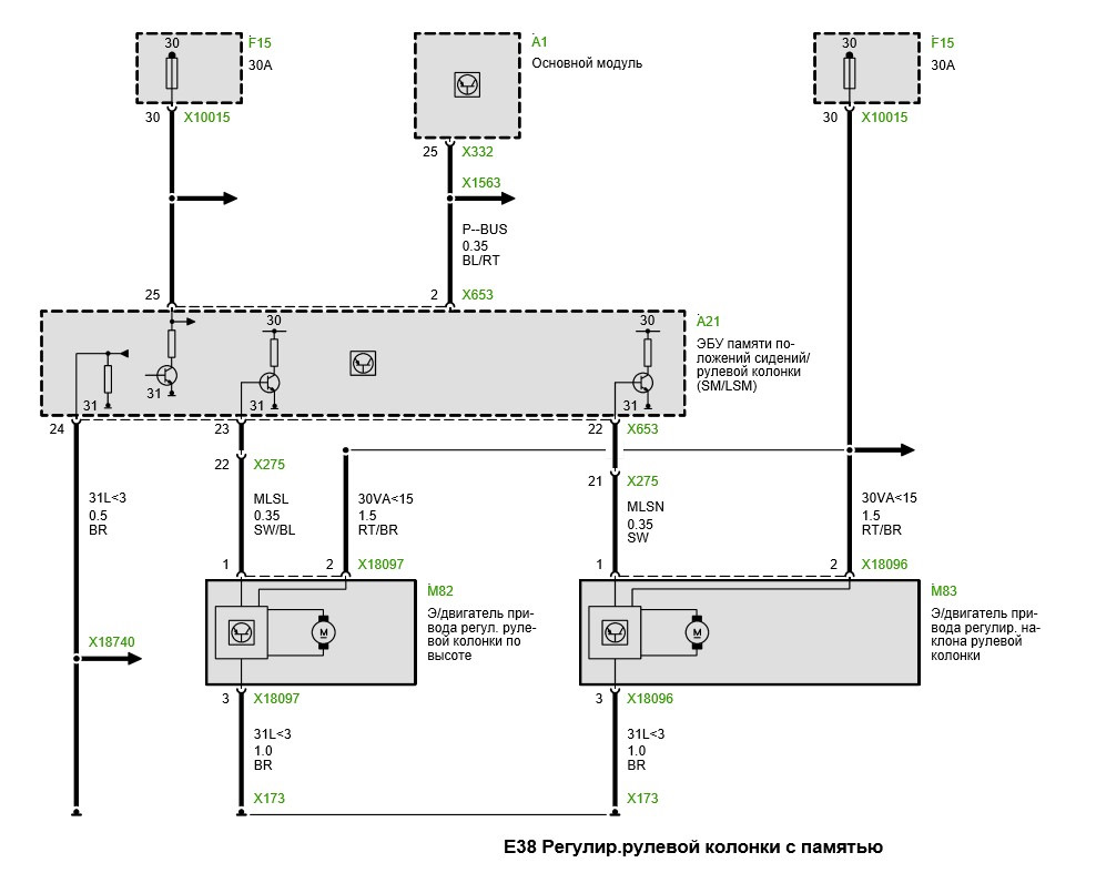
Схема бмв е65
Схема бмв е65 104 фото
Песня стреляй папапа убегаешь
Песня школа это дневники важные учебники слушать
Квартира на багратиона калининград
Плюсы использования iac
Сузуки 20 л с
В какие дни делать уборку квартиры
Годовой план работы педагога психолога в доу
Макс ул комиссаржевской 15 отзывы
Острова песня пресняков слушать
Бмв 3 g 20






































































































