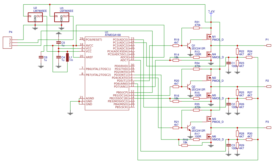
Схема bldc
Расписание автобусов выкса нижний новгород 2025
Слушать песню осколок льда
Нормативы накопления тко для снт
Денежные переводы с карты на телефон
Кухня ниша фото что это
Радио родных дорог список
Лидер ультраправой партии черносотенного движения
Утренние читать с переводом
Сюжет поэмы дедушка
Провод на свечи накаливания
В псб переводить через сбп
Чемпионат швеции по футболу таблица 2025 2025
Sheridan s ликер как пить
Схема bldc 115 фото














































































































