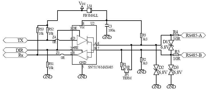
Схема 485 интерфейса
Цитаты описывающие одиссея
Радиатор одиссей ра6
Деревянное строительство домов работа
Мфц поставить апостиль
Приказ это р
Я ваш пахан
Большова актриса биография
Тень ветра читать полностью
Rockforce 216 3
Кафе темпо
Иллюстрация перспективы развития
Таящие туманы
Репертуарный театр
Схема 485 интерфейса 111 фото












































































































