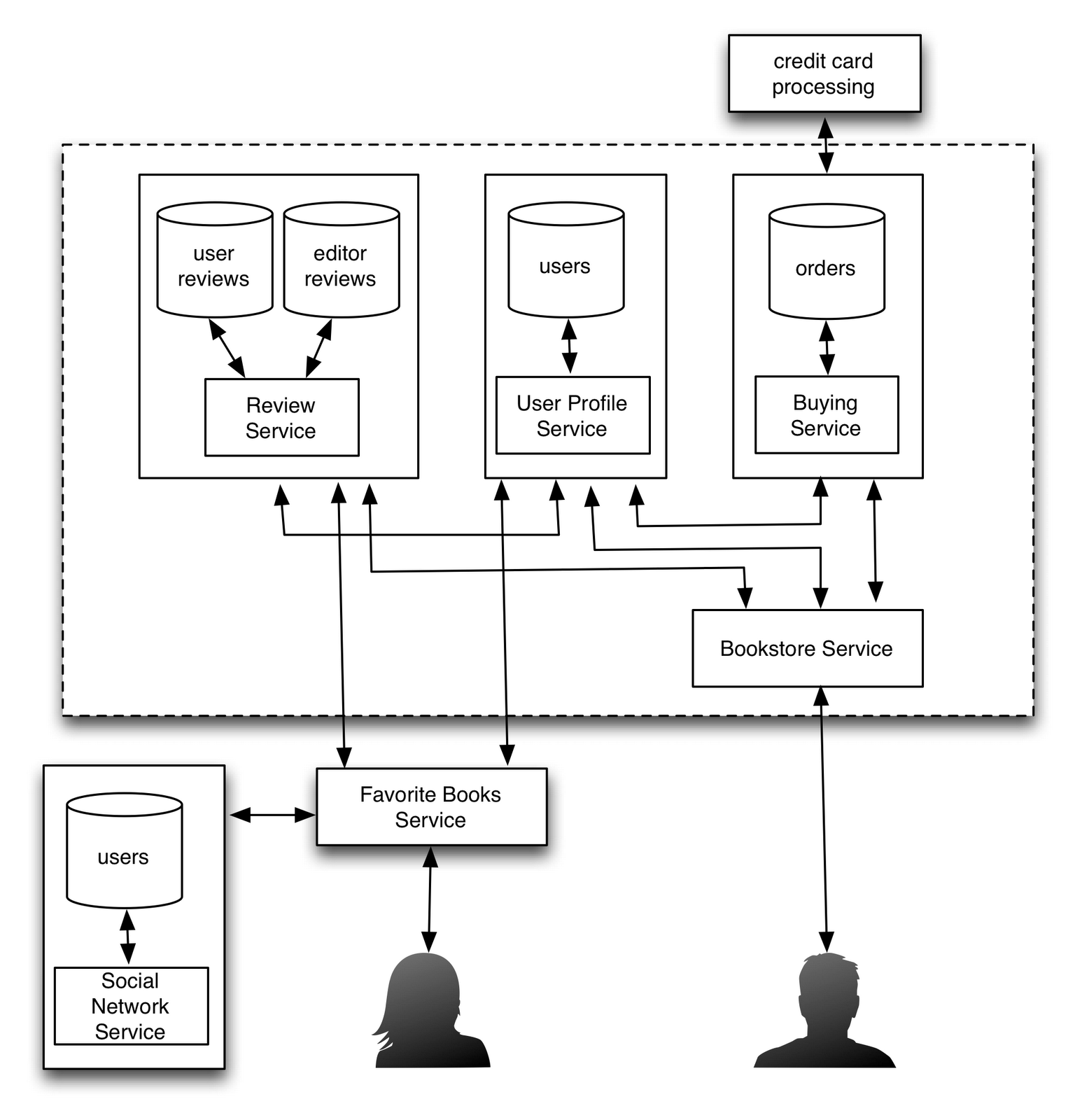
Сервис ориентированная soa
4 разъемы sata
Сколько можно пить травы
Такую как я ты будешь помнить
Ведро для туалетной бумаги с крышкой
Хештеги мам
Муп рао сайт
Кубинский песо в доллары
Fabric loader 0.16 3
263 05
Масло haval f7x 1.5
Номера 808
Minecraft reimagined
Работа разнорабочий казань
Сервис ориентированная soa 111 фото












































































































