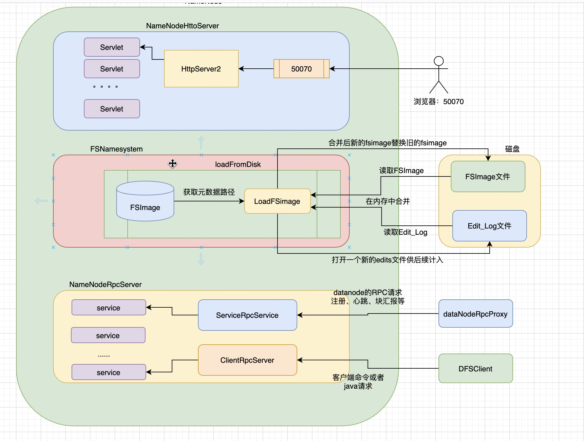
Secondary development
Bcs курс
Катушка зажигания ямаха 9.9
2060s 4060
Конвектор занусси 2000
Сайт выводить голду
Порядовка печей из кирпича для бани
Как можно подробнее ответить
Вакцина мультикан 6 инструкция по применению
Au maroc
Анализ впр география 2025
Какая суббота апреля рабочая
С субботним утром тебя
Сочинение личность 7 класс
Secondary development 111 фото












































































































