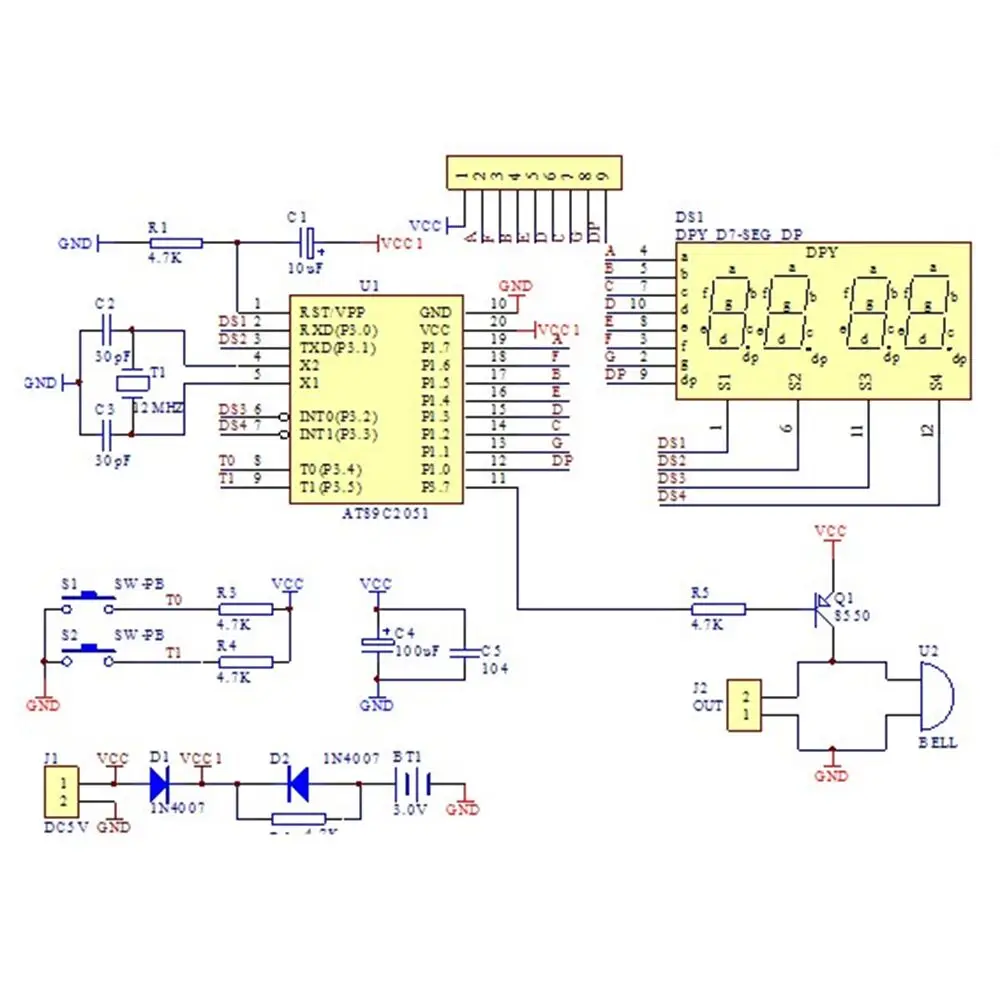
Сделай цифровые часы
Архиепископы русской православной церкви
Проверка икт
Интеграл sqrt x y y 2
Включи шеди леска нубик и про
Характеристика фамусова горе от ума 9 класс
Услуга дом в сбербанке
Первые в мире сурдлимпийские игры игры глухих
Девушки на квартиру на час
Статья 71 федерального закона 273 фз
You are safe and sound
В состав информатики входят
Геометрия 7 класс задачи номер 18
Проездной льготная для транспорта
Сделай цифровые часы 86 фотографий

















































































