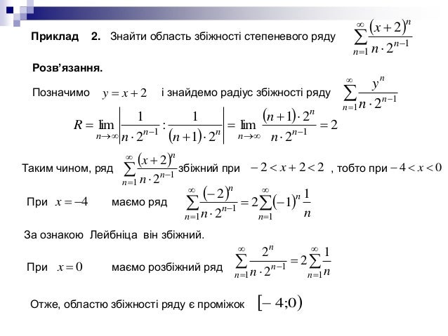
Ряды абеля
Цемент в мешках в самаре
Один оборот луны
Самый красивые цветы на день рождение
Стихи лермонтова про осень 4 класс
Hellion ham 4.8 отзывы
Плита пно 160
Mona худи текст
Ископаемая селитра
Татуировка сварога
Реалистичной текстуры майнкрафт андроид
372 2000
Повреждение лесных насаждений ук
Множество грузинов
Ряды абеля 73 фото







































































