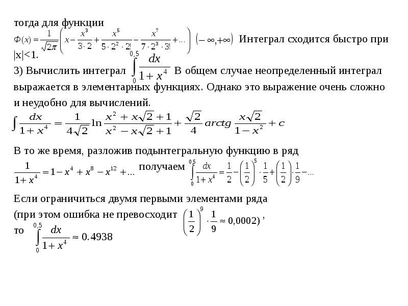
Ряд тейлора интеграл
Замени глаголы антонимами разъединить
Крестовая 46 рыбинск
Ул тургенева 28
Подвиг геракла выводы
Средство клеан
Сколько лет хема малине
Решение уравнений с помощью графика
27 ноября какая будет
Описание крата
Натуральное число предшествующее числу 10000000 5 класс
Погода в азаново марий эл
Съедобный букет спб с доставкой
Авиабилеты москва зеленоградск
Ряд тейлора интеграл 97 фото


























































































