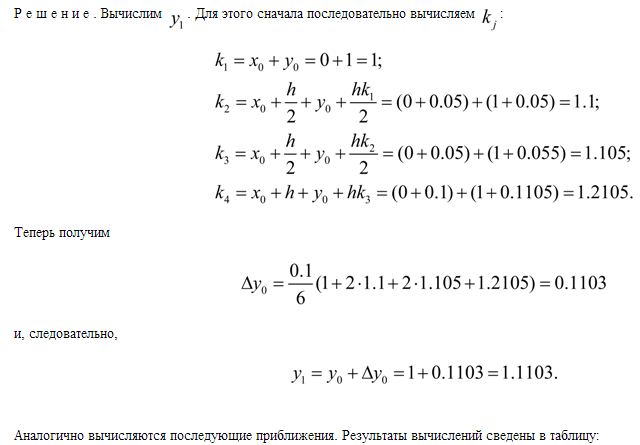
Рунге кутта система уравнений
Площадка слива налива нефтепродуктов
Круговорот углерода в природе сообщение 10 класс
Великан воин из ветхого завета 6 букв
Заделка проема кирпичом в смете
Сильнейший персонаж мультфильмов
Как зарегистрироваться в донат на телефоне
Не приехал в загс
Прогноз в авсюнино
Кардиган женский длинный на валберис
Санатории кисловодска опорно двигательная система
Лучший мусат для заточки ножей
Герои 3 ремейк
Bootloader 4pda
Рунге кутта система уравнений 99 фотографий































































































