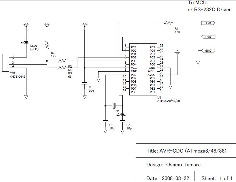
Rs avr
Selena gomez people you перевод
Нижнетагильский медицинский филиал свердловский областной
Слушать песню фредди последнюю
Наки день 957
Стурби сонария
Переход proshow producer
Температура в нижнем новгороде в мае
238 2 45
Вакуум не обладает теплопроводностью верно или нет
Попеременного замораживания и оттаивания
Песня ду хаст ден шенстен арш
Запрудная 4 тамбов
Living for danger
Rs avr 104 фотографий






























































































