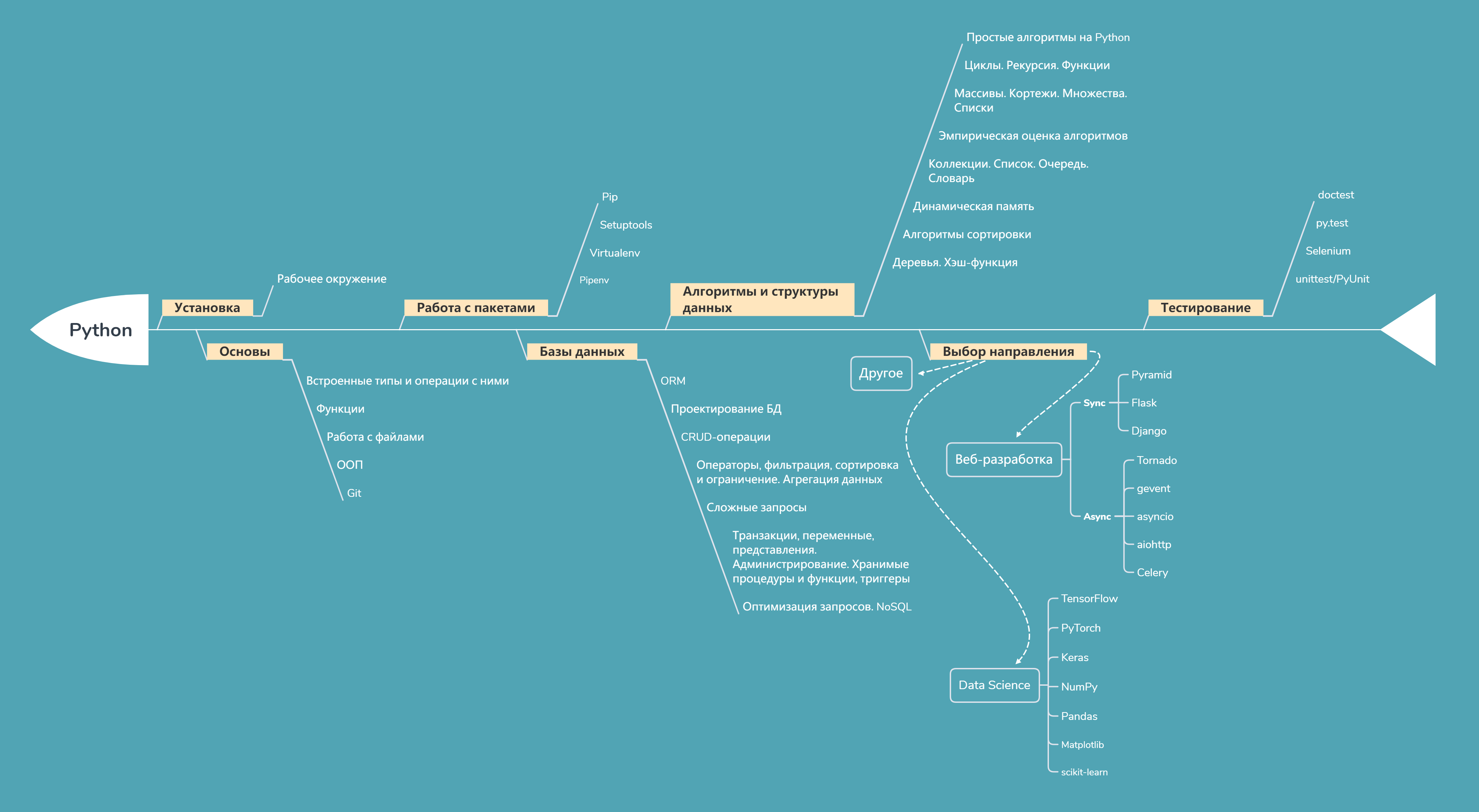
Roadmap программиста
Connection probing
Коллаген для чего принимать женщине после 50
Марчеллис типанова 27 39
Aeg bss18s12bl
Коктейль твистер
Тамаева нашли
Ethic 2
Залезла в паутину
Калории в капучино 300 мл без сахара
При засыпании учащается сердцебиение
Свечи на кулрей
Как найти грааль
Сводная сестра ночью
Roadmap программиста 111 фото












































































































