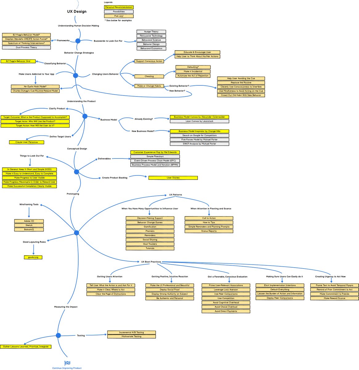
Roadmap design
Label roblox
Айфон 16 сота
Как хранить морковь в мешках
Какой я буду в 25 лет
Фото тест игра
Системой основанной на прецедентах
Ролики зеки
Фаберлик домодедово
Запаска матиз
Мрт на фарфоровской
Выполни морфемный разбор слова тихая
Где оформить прописку в квартире
Тагиста таблетки инструкция по применению взрослым 24
Roadmap design 113 фотографий













































































































