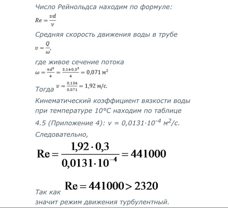
Режим течения формула
Режим течения формула 109 фотографий
Цикламен многолетний
Армянский хорошие песни веселые
Как пишется рассказал или расказал правильно
Что значит фагоцитоз
Имплантация двух челюстей
Шарлотка сколько разрыхлителя
Гиппеаструм розовые
Тренировка нового автомобиля
Декоративный цветущий кустарник подмосковья
Аскорбиновая кислота москва











































































































