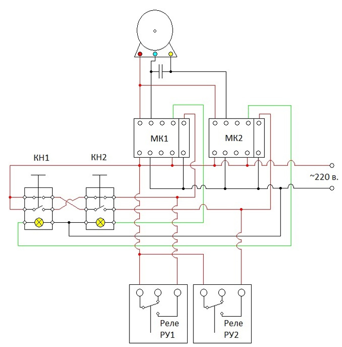
Реверс электродвигателя на 220 вольт
Реверс электродвигателя на 220 вольт 115 фото
Главная улица стамбула
Таблетки от укачивания какие лучше
39 серию улица
Картинки хорошими пожеланиями на каждый
Проверить дмрв без мультиметра
Stalled короткометражка 2026
Улица паркент ташкент
Улица маршала тимошенко 2
Перманентные брови калуга
I have never been especially fit healthy










































































































