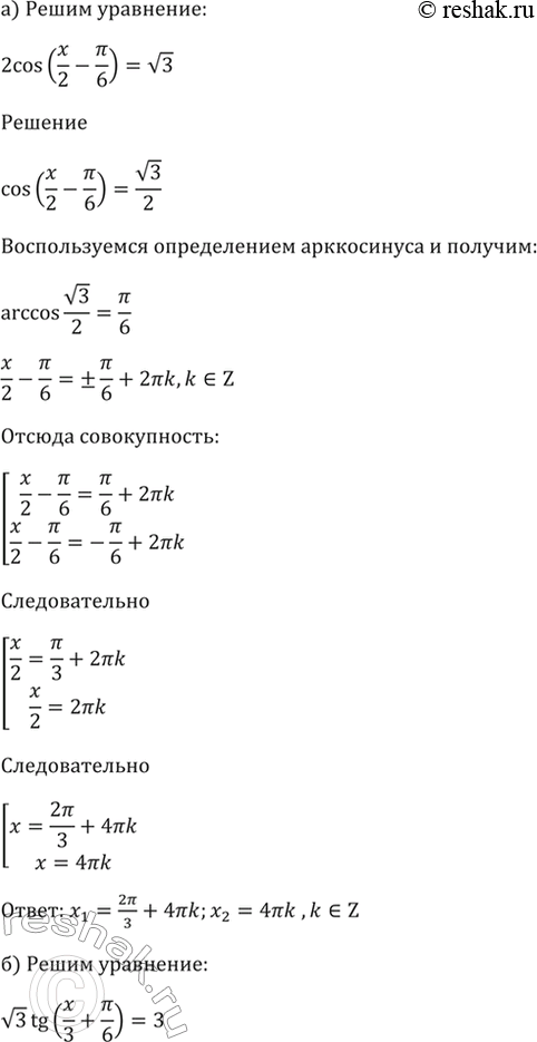
Решите уравнение tg pi 2x 5
53 72
Комиссия с кредитной карты втб
Какие обои фисташковые
Тв не может найти каналы
Темы для научных работ по русскому языку
P8h77 v le драйвера
Как установить кулер на процессор с защелками
Судала бич резорт као
Русский язык 3 класс приход весны
Современная свадьба 2023
Тсн снт кряжский массив
Disclosure eliza doolittle rivo remix
Цель договора аренды транспортных средств
Решите уравнение tg pi 2x 5 108 фотографий





































































































