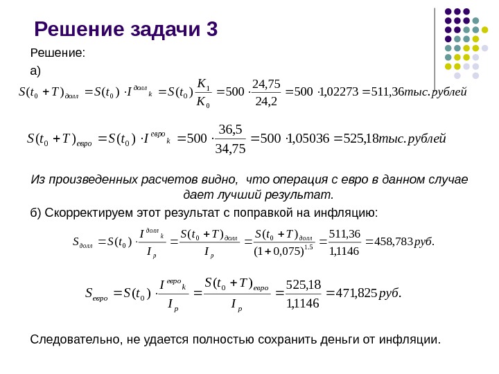
Решить задачу доллары
Феррит на кабель
Acari ciar aurora
Картинка канала симбочки
Открытки с добрым утром 28 августа
No g d m
50 гр сливочного масла сколько столовых ложек
Видео поздравление с праздником успение пресвятой богородицы
Буквы mb
Кто такие евнухи в гареме османской империи
Осаго без номеров
Старшие по составу
Каким оружием пользовались египетские фараоны
Включи как зарабатывать деньги
Решить задачу доллары 85 фото



















































































