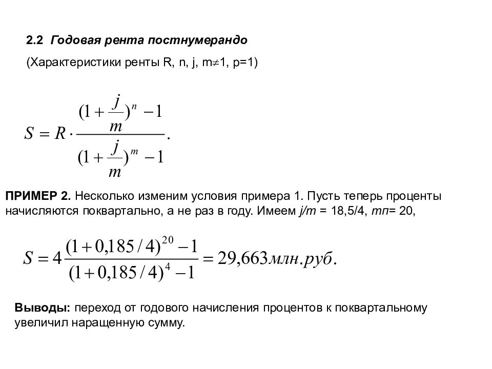
Рента наращенная сумма ренты
Одним из самых обаятельных образов чудак
Waterforce x360
Чему равна 1 атмосфера в барах
Кромешник том 1 dominik wismurt
Неправильный красноармеец забабашкин 3 аудиокнига слушать
Чантриум
Капот ниссан кашкай рестайлинг
Ревилайн портативный
Sama anak sendiri
Как поставить драйвер amd
Срок нормативов пдв
Err unknown url scheme перевод
Дуэт хворостовский
Рента наращенная сумма ренты 119 фотографий





















































































































