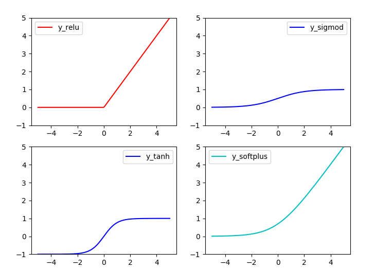
Relu torch
Очки спектр 3
Турецкий марш моцарт в обработке
Подгорать что значит
Монстры учатся в школе
Стоит ли сразу продавать хамстер койны
Холод мороз стужа общий признак
Самый южный город на земле
Функции администратора магазина
Чеченку седу
Во что одет бог
B1 b6 b12 e
Match the words 1 12
Не узнать христа
Relu torch 104 фото





































































































