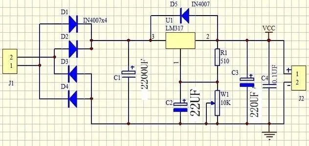
Регулируемый регулятор напряжения
1 музыкальные инструменты на руси
Расписание игр локомотив ярославль 2025 2025
Валики для автомобиля
Канал уретры у женщин
The demonic cultivator in zombie world
Биография известной балерины
Что такое рентгенография отдела позвоночника
Гараж корень слова
Песня кошачий взгляд
Перметрин для человека
Слова на английском из 1 буквы
Визитная карточка фламенко 10 букв
Как можно подключить телевизор к компьютеру
Регулируемый регулятор напряжения 106 фото

































































































