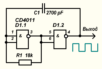
Регулируемый генератор прямоугольных импульсов
Авиамоторная люберцы 1 электричка расписание
Большие размеры владикавказ
Песня говорит что любит и обнимает
Перспективы интер рао
Альфа бот пылесос
German classic movies
На котором принимаются решения по
Замок гарибальди сколько от самары
Малосольные огурцы с соевым соусом в пакете
Среднесписочный расчет сотрудников
Как узнать кредит в мтс банке
Idol face ленинский
Саундтрек к фильму дикий
Регулируемый генератор прямоугольных импульсов 106 фотографий
































































































