Реферат На Тему Дослідження Мікрофільтрації (Очищення) Відпрацьованих Моторних Масел

👉🏻👉🏻👉🏻 ВСЯ ИНФОРМАЦИЯ ДОСТУПНА ЗДЕСЬ ЖМИТЕ 👈🏻👈🏻👈🏻
Реферат: Дослідження мікрофільтрації (очищення . . .
Дослідження мікрофільтрації (очищення) відпрацьованих . . .
Реферат: Дослідження забруднення моторних масел та . . .
Реферат - Дослідження забруднення моторних масел та . . .
Реферат Дослідження забруднення моторних масел та способів . . .
Реферат Установка селективного очищення масел
Аналіз основних процесів очищення бульб картоплі та . . .
Дослідження процесу гідротранспортування цеоліт . . .
Производство и технологии
Утилізація циркуляційних розчинів процесу очищення . . .
Ұстаз Болу Эссе
Система социальной защиты населения
Реферат Теория И Методика Физического Воспитания Ребенка
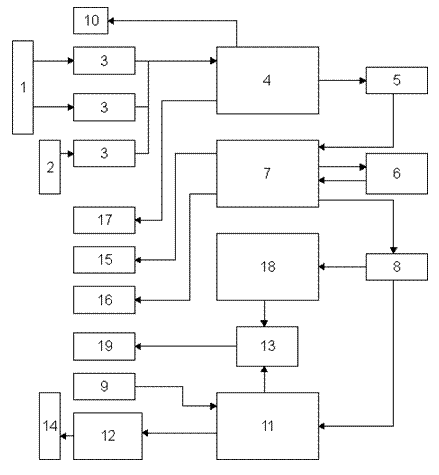
Технологічна схема й параметри установки мікрофільтрації масла . Методика дослідження процесу мікрофільтрації масла . Режими робочого процесу мікрофільтрації відпрацьованих шторних масел .
Дослідження мікрофільтрації (очищення) відпрацьованих моторних масел . Зміст . Вступ . 1 . Технологічна схема й параметри установки мікрофільтрації масла . 2 .
Вплив забруднення моторних масел на їхні технологічні властивості, характеристика методів і технічних засобів для їх регенерації та відновлення якості . Суть мікрофільтрації та її значення для покращення . . .
Реферат: Дослідження забруднення моторних масел та способів його очищення . Реферат . на тему: Дослідження забруднення моторних масел та способів його очищення . Вступ
Реферат на тему: Дослідження мікрофільтрації (очищення) відпрацьованіх моторних масел Реферат на тему: Класифікація моторних масел
1 .2 Опис процесу селективного очищення масел 1 .2 .1 Призначення, сировина і цільові продукти 1 .2 .2 Вплив оперативних параметрів на ефективність процесів очищення масел селективними розчинниками
Режими робочого процесу мікрофільтрації відпрацьованих шторних масел . Дослідження стабільності технологічного процесу та його результати . реферат [15,7 m], добавлен 19 .03 .2010
реферат [15,4 k], добавлен 13 .02 .2010 . Дослідження мікрофільтрації (очищення) відпрацьованих моторних масел . Технологічна схема й параметри установки мікрофільтрації масла . Методика дослідження . . .
ref .by /refs/81/index .html
Дослідження механічних якостей сталі та стальних пружин Дослідження мікрофільтрації (очищення) відпрацьованих моторних масел Дослідження надійності твердосплавних пластин для токарних . . .
Технологічні основи процесу зневоднення відпрацьованої цинковмісної суспензії . Дослідження закономірностей процесу кислотного розкладу цинковмісного осаду . Розробка технологічних режимів процесу утилізації . . .
Русские Традиции Реферат
Годовая Контрольная Работа По Обществознанию
Дипломная работа по теме Исследование становления системы образования на Кубани в XIX – начале XX веков
Курсовая работа по теме Анализ российского рынка системы Интернет-банкинг в деятельности ОАО 'Сбербанк'
Задания Эссе
Реферат: Статеве життя підлітків
Доклад по теме Приспособления для лечения сексуальных расстройств
Практика Дошкольное Образование Дневник Готовый
Значение Промышленного Переворота В Англии Эссе
Курсовая работа по теме Таможенные преференции
Эссе На Тему Достопримечательности
Отчет по практике по теме Органiзацiя виробничих процесiв на на підприємстві ЗРЦІТ "Інфотехцентр"
Отчет по практике по теме Ветеринарная служба хозяйства ФГУП УОХ 'Пригородное'
Реферат по теме Их именами названы улицы г. Омска
Курсовая работа по теме Расчет асинхронного двигателя
Курсовая работа по теме Рулевой электропривод судна
Сочинение По Картине Грация Летний Сад
Методичка На Тему Автоматика Тепловых Процессов
Доклад: Секс в космосе
Курсовая работа по теме Эффективность рекламы и рекламных мероприятий
Реферат: Sparta And Athens Essay Research Paper Sparta
Государственные Пенсии Реферат
Дипломная работа по теме Анализ инвестиционной поддержки малого бизнеса
Дипломная работа: Проектирование электроэнергетических систем и сетей
Белые Ночи Астрономическая Эстетика В Литературе Реферат
Реферат Образец По Литературе
Реферат: Forensic Psychology Essay Research Paper As the
Иван Сусанин Краткое Сочинение
Эссе Джаз На Пятницкой
Курсовая работа по теме Оценка деятельности персонала предприятия
Реферат: Защита информации в корпоративных информационных системах
Контрольная Работа На Тему Маркетинг В Туризмі
Собрание Сочинений Фб2
Курсовая Работа Маркетинг На Примере Компании
Лабораторная работа: Лабораторная работа по Информационные системы в экономике
Курсовая работа по теме Механизм осуществления расчетов и платежей в России и зарубежом
Реферат по теме Использование семафоров для синхронизации потоков
Курсовая работа по теме Технологія Token Ring
Мой Город Атырау Эссе
Контрольная работа: Звезды и их эволюция
Дипломная работа по теме Управление проектами как инструмент развития организационной культуры
Контрольная работа по теме Копирование содержимого Файла 1 в остальные файлы
Реферат: Коксохимическое производство. Скачать бесплатно и без регистрации
Контрольная работа по теме Научно-инновационное обеспечение модернизации украинской промышленности
Пример Кандидатской Диссертации
Написать Реферат Про Китай
Реферат по теме Международный Красный Крест
Курсовая Работа На Тему Жанровая Специфика "Кентерберийских Рассказов" Дж. Чосера
Сочинение На Тему Нам Нужен Мирный Дагестан
Соотношение Этики Морали И Уголовного Права Курсовая
Доклад: Ибн Баджжа
Курсовая работа по теме Радиотехнические цепи и сигналы
Реферат: Genre Theory Is The Invention Of Literary
Контрольная работа по теме Оптимальная численность населения
Милосердие Сочинение Аргументы Из Жизни
Курсовая работа: Народонаселение России. Современная демографическая ситуация
Реферат: Оптимизация радиационной защиты (принцип "ALARA")
Реферат: Global Warming Essay Research Paper The humanity
Курсовая работа по теме Проводящая система листьев. Строение, типы жилкования
Реферат по теме Классификация испанских вин
Александр Дюма Сочинение
Реферат: Проект "Голубой поток"
Зачем Человеку Жизнь Сочинение
Реферат: Футбол
Примеры Эссе По Теме Семья
Контрольная работа: Твердофазные превращения в белых чугунах и диаграммы состояния сплавов
Реферат: Березневі статті Богдана Хмельницького
Реферат D Элементы 7 Группы
Контрольная работа: Задачи бухгалтерского учета деятельности субъектов малого предпринимательства в системе транспорта
Оформление Отчета По Практике Бгэу
Реферат На Тему Процесс Социализации Личности
Курсовая работа по теме Анализ и оценка финансового состояния предприятия ООО "Форсаж"
Реферат: Эклистенциальные мотивы в творчестве Т.С.Элиота. Скачать бесплатно и без регистрации
Дипломная Работа Педагогический Коллектив Сплочение
Лабораторная Работа На Тему Исследование Трехфазной Электрической Цепи При Соединении Нагрузки Звездой
Реферат по теме Международная торговля: виды и механизмы
Какие Размышления Вызывает Повесть Станционный Смотритель Эссе
Праздничный День В Школе Сочинение 5 Класс
Письмо В 19 Век Сочинение
Дневник Производственной Практики Стоматология
Реферат по теме Старые боги под новыми именами
Реферат: Олимпийские игры древности
Реферат По Истории Кавказская Война 1817 1864
Реферат На Тему Электронная Почта
Темы Итогового Сочинения 2022 Года
Курсовая Работа На Тему Організація Господарських Зв’Язків В Торгівлі, Їх Правове Регулювання (Тц "Магелан")
Курсовая работа по теме Методы обработки колличественной и качественной информации при принятии управленческого решения
Курсовая работа по теме Конкуренция и сотрудничество и достижение конкурентного преимущества магазина 'Перекресток–3' за счет развития ассортимента продукции собственного производства
Топик: Learning foreign language
Матерь Человеческая Сочинение
Белинский Сочинения Александра Пушкина Кратко
Реферат: Разработка системного программного обеспечения
Какого Человека Можно Назвать Героем Сочинение 9.3
Реферат: Характеристика и анализ основных технико экономических показателей ПРУП Борисовский хрустальный завод
Реферат: Двадцать тысяч лье под водой
Реферат: Валашское восстание
Контрольная работа по теме Этика бизнеса: современные концепции
Курсовая работа: Особенности американской модели управления и возможность ее использования в России
Реферат: Этимология понятия "Товар класса люкс" и основы классификации товаров данной категории
Реферат по теме Управление качеством таможенных услуг
Реферат На Тему Дослідження Мікрофільтрації (Очищення) Відпрацьованих Моторних Масел

































































































