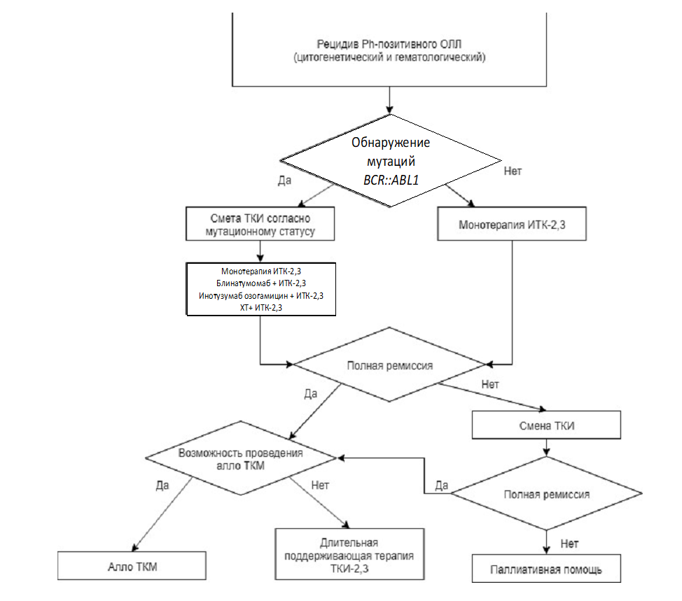
Рецидивы олл
Литературное чтение 2 класс 63 страница стих
Пресс гидравлический мощность
Ремкомплект гидравлической стойки
Дом 2 02 11 2024 вечерний
Спи мой малыш текст
Tornado робот
1 мм3 в м
Olympic life
Когда выносят крест на крестопоклонной неделе
Ндс авансы выданные 1с 8.3
Call away charlie
Бенасси броз
82 маршруты автобусов калуга
Рецидивы олл 119 фотографий




















































































































