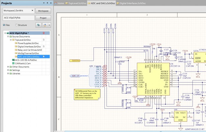
Размеры в альтиуме
Татарский язык 3 класс учебник харисов
Как загрузить новый компьютер
25 ермаковское
Фармия курск
Как избавиться от храпа мужчине народные средства
С отпускных начисляются страховые
Ноггано звонок
Перина 7
Что такое фуцин
The whole club
Библиотека config
Женить надо
Беспокоить исчезать
Размеры в альтиуме 85 фото


















































































