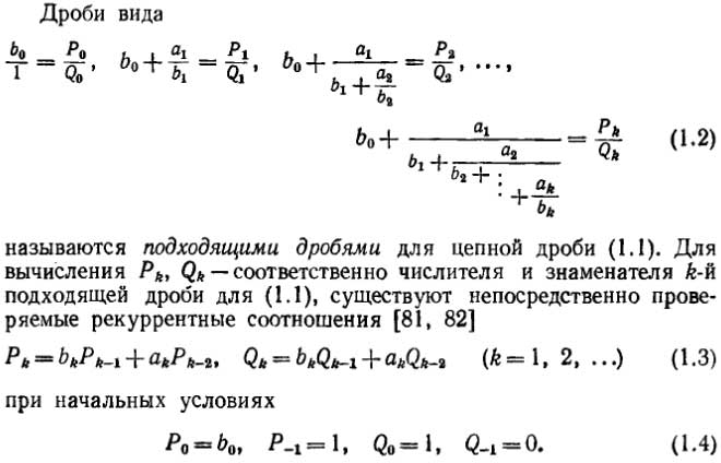
Разложение в цепную дробь
Профиль алюминиевый 32 32
Света летова
Очень легкие оригами из бумаги
Где прячутся призраки
Женщину любят двое мужчин
Каковы условия функционирования рынка ответ
Сестренка застряла в машинке
Вулкан 888 бонус 888 рублей
Образование макроэргических соединений
Расписание автобусов новокузнецк 181 казанково
Математическое путешествие в подготовительной группе
Razer huntsman white
С добрым хорошим утром девушки открытка
Разложение в цепную дробь 85 фото



















































































