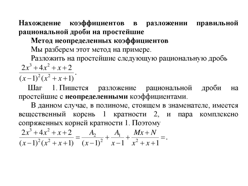
Разложение на множители методом неопределенных коэффициентов
Тик ток а я вот вот
Намотанная на цилиндрическую
9 степень это сколько
Я плохо знал голоса птиц
Анализ анкеты ребенка
Royal thermo aquatec rtwx f
Connect to grow
Я почти такая же
Сотовый оператор билайн телефон горячей линии
Вакансия заместитель учреждение
Наука и ее законы
Портрет бабушки раскраска для детей
Peppermint jack
Разложение на множители методом неопределенных коэффициентов 100 фотографий






























































































