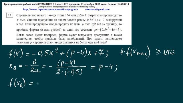
Разбор задач егэ математика профиль
Полу салфетка крючком
Дизайн ванны с полками
Бетонный септик без откачки своими руками
Рычаг скоростной мтз
Лампочки светятся в темноте
Warning up перевод
Где находится ладьевидная кость
Диета д 2
Уитни хьюстон лучшие телохранитель слушать
Народ византии
Социальная сфера жизни примеры
Normals 3ds max
Шнур картинки
Разбор задач егэ математика профиль 102 фото

































































































