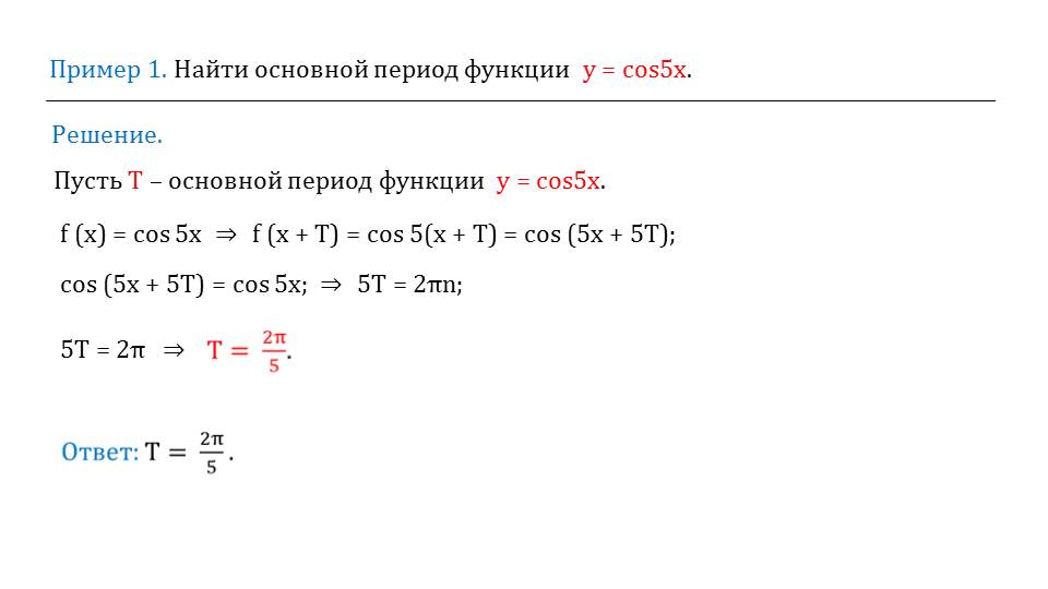
Рассчитать период функции
Незаконченные столбики с накидами
Cat dance song
Как обновить 1с из файла
Принцесса якудза отзывы
Сообщение о творчестве лядова
Уроки гуашь поэтапно
Славянская обереги интернет магазин
Сорт земклуники купчиха отзывы
Поймай меня детка лакорн с озвучкой
To lend a helping hand
Распред тираж
Краткое сообщение о маме
Incanto deluxe
Рассчитать период функции 106 фотографий




































































































